LOGO OA教程 ERP教程 模切知识交流 PMS教程 CRM教程 开发文档 其他文档  
 
网站管理员

[点晴模切ERP]记账凭证:会计人员根据审核无误的原始凭证,是登记会计账薄的直接依据

admin
2025年4月5日 19:37 本文热度 5141

 记账凭证又称为记账凭单,是会计人员根据审核无误的原始凭证,对经理业务按期性质加以归类,并以确定会计分录后所填制的会计凭证,是登记会计账薄的直接依据。

一、记账凭证的用途区分(专用和通用)

    按照几张的用途分类,可以分为专用记账凭证和通用记账凭证:

1、专用记账凭证

    专用记账凭证是指分类反映经济业务的记账凭证,按其反映的经济 业务内容,可分为收款凭证、付款凭证和转账凭证。

①收款凭证

    收款凭证是用于记录企业收到现金或银行存款的业务事项的凭证,反映资产的增加。它帮助记录企业的资金流入情况。

适用场景:

  •     企业收到客户款项(如货款、服务收入)。

  •     收到投资方的资金注入。

  •     收到贷款(银行转账或现金形式)。

  •     收到退回的预付资金。

②付款凭证

    付款凭证是用于记录企业支付现金或银行存款的业务事项的凭证,反映资产的减少,以及对应使用资金的去向。

适用场景:

  • 企业支付采购款项(如购买原材料、商品)。

  • 支付员工工资或报销款。

  • 支付税款。

  • 支付银行贷款的本金或利息。

③转账凭证

    转账凭证是用于记录企业资金在不同账户之间划转或非现金经济业务发生的凭证,它不涉及现金或银行存款实质的进出,而是账户之间的对应过账。

适用场景:

  • 两个资金账户之间的内部转账(如从现金账户转入银行存款账户)。

  • 非现金交易(如应收账款结转、坏账核销、收入和费用转账等)。

  • 资产与负债或权益类科目核算调整。

  • 结转损益:如将收入与费用科目结转至利润科目。

收款凭证、付款凭证和转账凭证的区别:

会计实务中,为了提高效率和避免重复记账,相对于收到款项或支付款项的业务:

①对于涉及现金和银行存款的业务,只需记录一次——通常选择编制付款凭证或汇总记录(例如,现金减少,银行存款增加)。

②对于转账业务(非现金或银行存款的流动),则直接使用转账凭证一次性记录,不涉及收款凭证和付款凭证。

2、通用凭证

    通用记账凭证是指用来反映所有经济业务的记账凭证,为各类经济业务所共同使用,其格式与转账凭证基本相同。

    收款凭证、付款凭证、转账凭证,适用于规模较大、工作量较大、收付款业务较多的单位。

    对于经济业务较简单、规模较小、收付款业务较少的单位,还可采用通用记账凭证来记录所有经济业务。

二、记账凭证的填列方式(单式和复式)

1、单式记账凭证

    单式记账凭证是指只填列经济业务所涉及的一个会计科目及其金额的记账凭证。只填列借方科目的称为借项记账凭证,只填列贷方科目的称为贷项记账凭证。

2、复式记账凭证

    复式记账凭证是将每一笔经济业务所涉及的全部科目及其发生额均在同一张记账凭证中反映的一种凭证。它是实际工作中应用最普遍的记账凭证。

适用范围:收款凭证、付款凭证、转账凭证和通用记账凭证。

三、填制凭证说明

1、填制基本要求

  • 编号:为每张记账凭证赋予唯一编号,以便于归档、查找和对应后期账务。【记字第XXX号 】其中编号前面的【记】为凭证字,常见的凭证字见文章最后表格;

  • 日期:准确记录业务发生的日期,便于后续账簿和报表的核对。

  • 会计科目:正确选择业务对应的借贷科目及其金额。

  • 摘要:简明扼要说明业务的核心内容,语言精准且通俗易懂。

  • 金额:准确记录借贷金额,确保借贷双方金额相等。

  • 附件张数:清楚注明所附原始凭证的数量,附件包括发票、收据、合同等。

  • 制单人、审核人和记账人:由相关责任人签字或盖章,明确责任。

  1. 记账凭证各项内容必须完整;

  2. 记账凭证的书写应当清楚、规范;

  3. 记账凭证必须附有原始凭证并注明所附原始凭证的张数,但结账和更正错误的记账凭证除外;

  4. 记账凭证可以根据每一张原始凭证填制,或根据若干张同类原始凭证汇总编制,也可以根据原始凭证汇总表填制,但不得将不同内容和类别的原始凭证汇总填制在一张记账凭证上;

  5. 记账凭证应连续编号,如果一笔经济业务需要填制两张以上(含两张)记账凭证的,可以采用“分数编号法”编号,如第4笔经济业务需要填写两张记账凭证,则填制的记账凭证编号为记字第4 1/2号、记字第4 2/2号,前面的数表示凭证顺序,后面分数的分母表示该号凭证共有2张,分子表示2张凭证中的第一张和第二张;

  6. 填制记账凭证时若发生错误,应当重新填制(未入账);记账凭证填制完成后,如有空行,应当自金额栏最后一笔金额数字下的空行处至合计数上的空行处划线注销。

2、收款凭证的填制要求:

  1. 右上角的“借方科目”应按收款的性质填写“库存现金”或“银行存款”;

  2. “日期”填写的是填制本凭证的日期;

  3. 右上角填写填制收款凭证的顺序号;

  4. 凭证右下角的“附件×张”是指该凭证所附原始凭证的张数;

  5. “摘要”栏用简要语言说明经济业务的内容;

  6. “贷方科目”填写与收款相关对应的会计科目,如“主营业务收入”或“其他应收款”;

  7. “金额”栏记录经济业务的具体金额;

  8. 凭证底部由制单人、复核人、会计主管人员等按职责签章,以明确经济责任;

  9. 此外,出纳人员在办理收款业务后需在原始凭证上加盖“收讫”戳记,以免重复操作。

3、付款凭证的填制要求

  1. 付款凭证的填制要求与收款凭证基本相同,区别在于付款凭证的左上角应填写贷方科目,如“库存现金”或“银行存款”科目,而右侧的“借方科目”填写与付款事项相关的会计科目,如“管理费用”或“应付账款”;

  2. “摘要”栏简要说明所记录经济业务的内容;

  3. 附件位置填写所附原始凭证的具体张数;

  4. 金额栏记录支出的具体数额;

  5. 凭证下方同样需要相关责任人员签章以明确责任。

  6. 此外,当业务涉及“库存现金”和“银行存款”的相互划转时,一般只编制付款凭证,不再重复编制收款凭证。出纳人员在完成付款业务后,也应在原始凭证上加盖“付讫”戳记,以免重付。

4、转账凭证的填制要求

  1. 转账凭证的填制要求通常根据转账业务的原始凭证编制,并应明确记录借贷双方的会计科目和金额。具体要求包括:

  2. 转账凭证的“总账科目”和“明细科目”栏应按业务内容分别填写应借、应贷的总账科目和明细科目;

  3. 借方科目的金额应记录在“借方金额”栏中,贷方科目的金额应记录在“贷方金额”栏中;

  4. 凭证中“借方金额”栏和“贷方金额”栏的合计数应相等,以确保记账平衡。

  5. 此外,凭证摘要需简要说明转账业务的内容,制单人、审核人等需在凭证上签字或盖章,保障凭证的合法性和有效性。

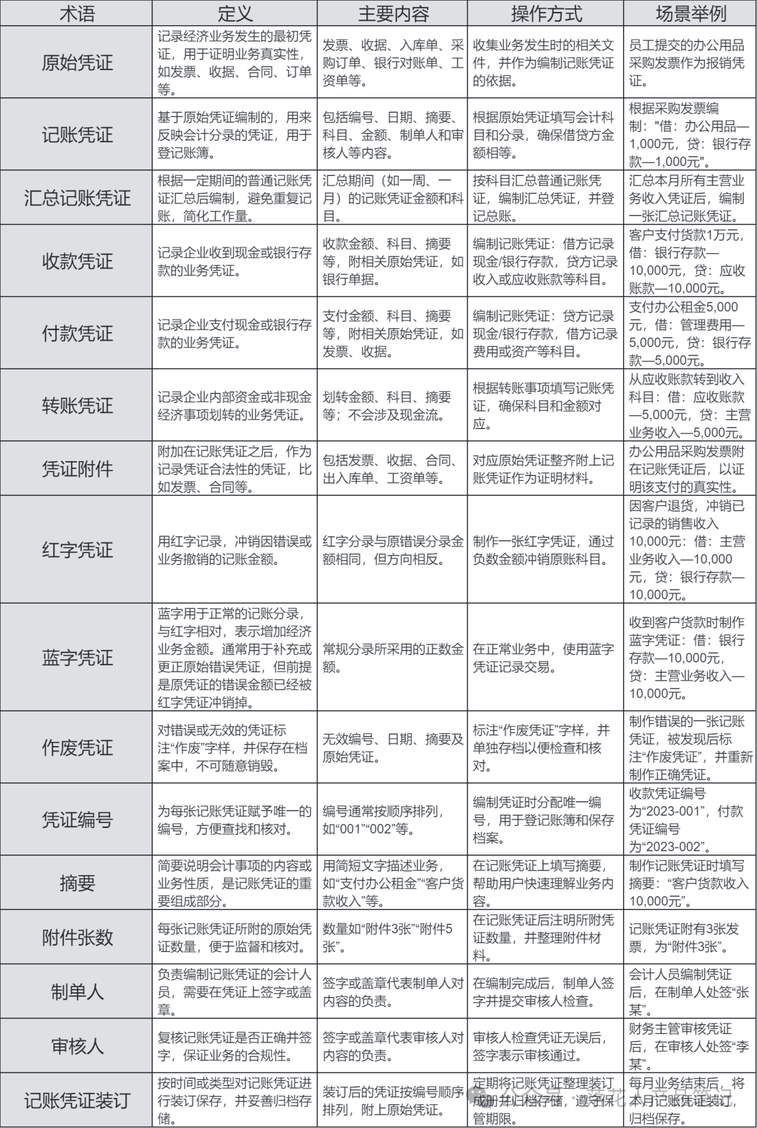
5、会计凭证中的常用术语及说明

6、常见的凭证字


阅读原文:原文链接



点晴模切ERP更多信息:https://moqie.clicksun.cn,联系电话:4001861886

该文章在 2025/4/8 8:41:27 编辑过
关键字查询
相关文章
正在查询...
点晴ERP是一款针对中小制造业的专业生产管理软件系统,系统成熟度和易用性得到了国内大量中小企业的青睐。
点晴PMS码头管理系统主要针对港口码头集装箱与散货日常运作、调度、堆场、车队、财务费用、相关报表等业务管理,结合码头的业务特点,围绕调度、堆场作业而开发的。集技术的先进性、管理的有效性于一体,是物流码头及其他港口类企业的高效ERP管理信息系统。
点晴WMS仓储管理系统提供了货物产品管理,销售管理,采购管理,仓储管理,仓库管理,保质期管理,货位管理,库位管理,生产管理,WMS管理系统,标签打印,条形码,二维码管理,批号管理软件。
点晴免费OA是一款软件和通用服务都免费,不限功能、不限时间、不限用户的免费OA协同办公管理系统。
Copyright 2010-2026 ClickSun All Rights Reserved